bevictor伟德(中文版)官方网站-源自始于1946
首页
关于我们
bevictor伟德简介
现任领导
管理机构
公司标识
团队队伍
专任教师
旗下产业
专业介绍
实践教学
研究生教育
研究生招生
公司产品
专业介绍
导师介绍
MEM教育中心
科创平台
实验中心
技术创新中心
党团建设
公司党委
院团委
组织机构
员工工作
就业工作
资源下载
院用表格
课程资源
首页
关于我们
bevictor伟德简介
现任领导
管理机构
公司标识
团队队伍
专任教师
旗下产业
专业介绍
实践教学
研究生教育
研究生招生
公司产品
专业介绍
导师介绍
MEM教育中心
科创平台
实验中心
技术创新中心
党团建设
公司党委
院团委
组织机构
员工工作
就业工作
资源下载
院用表格
课程资源
旗下产业
专业介绍
实践教学
实践教学
当前位置:
首页
->
旗下产业
->
实践教学
->
正文
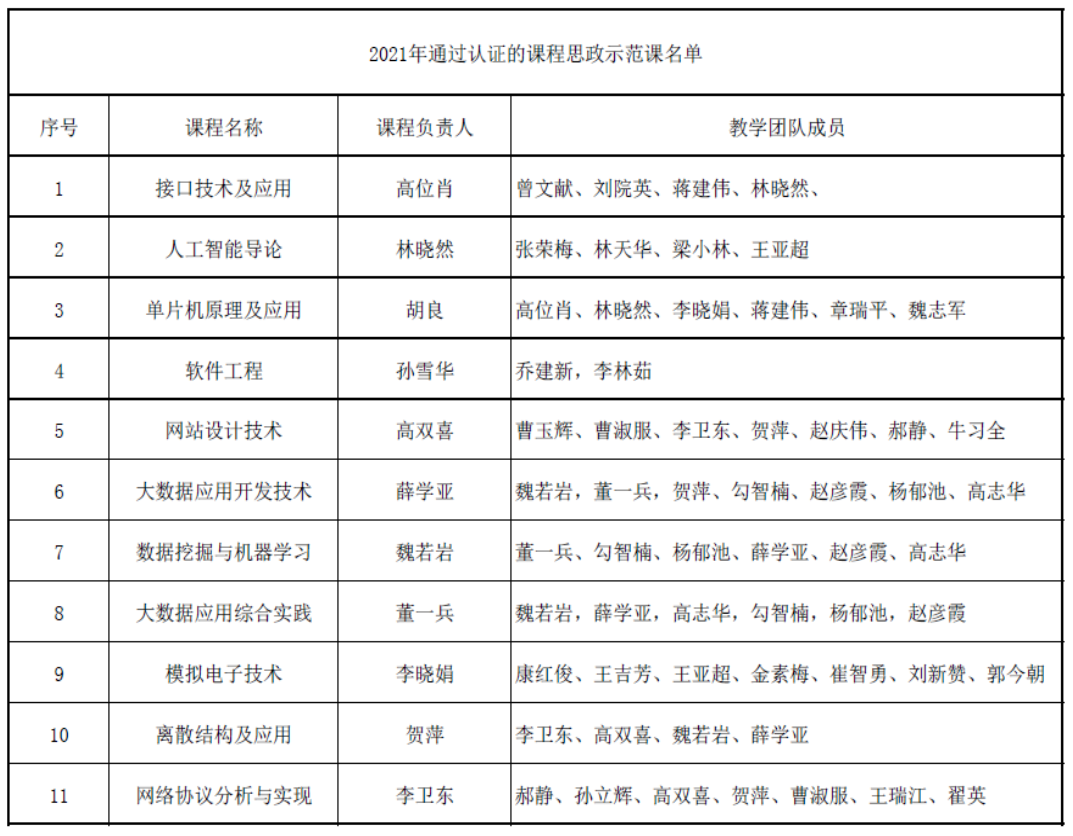
2021年通过认证的课程思政示范课名单
信息来源:
发布日期:2024-04-18
上一条:
绿动乡土,启智未来——bevictor伟德师生赴公司实践育人基地周家庄参观调研
下一条:
教学研究项目名单